https://doi.org/10.22201/fq.18708404e.2023.3.83880

Representaciones emergentes en el discurso docente desde la historia de la química en la enseñanza

Luigi Cuellar Fernández[a] y Mario Quintanilla[b],

Resumen

En este artículo se presenta el análisis interpretativo-comprensivo de las reflexiones profesionales docentes en la enseñanza de la química, en el marco del desarrollo profesional, con el objetivo de identificar y caracterizar cómo, a partir de un proceso reflexivo, intencionado y permanente sobre la química escolar sustentado en la Historia de la Química, es posible contribuir a la formación metateórica del profesorado y al mejoramiento de la práctica profesional en aula. El diseño de investigación es de tipo descriptivo flexible y se ejecutó con una profesora de química en ejercicio de la ciudad de Concepción (Chile). Los resultados dejan en evidencia un paulatino y sistemático tránsito teórico hacia nuevas miradas de la comprensión sobre la química escolar, a partir de la problematización colectiva en torno a nuevas conceptualizaciones sobre la Historia de la Química y la Naturaleza de la ciencia, así como su inclusión en la enseñanza secundaria como instrumento y estrategia de su discurso profesional, resignificando la dimensión epistemológica de dicho discurso en las representaciones teóricas docentes.

Palabras clave:

Historia de la ciencia, perfil temático de reflexión, esquema conceptual del profesor.

Emerging representations in the teaching discourse from the history of chemistry in teaching

Abstract

This article presents an interpretative-comprehensive analysis of the professional reflections of practicing chemistry teachers, within the framework of their own professional development, with the aim of identifying and characterizing how, from a reflective, intentional, and permanent process on school chemistry, based on the History of Chemistry, it is possible to contribute to the metatheoretical training of teachers and to the improvement of professional practice in classroom. The research design is of a flexible descriptive type and was carried out with teachers in the city of Concepción (Chile). The results show the gradual and progressive consolidation of a new way of understanding and disseminating school chemistry, based on new conceptualisations of the relationship between the history and nature of science, and its inclusion in the secondary school chemistry class as a guiding device for their professional discourse and the resignification of the epistemological dimension of this discourse in the theoretical representations of the teachers.

Keywords:

History of science, reflexive thematic profile, teacher conceptual framework.




Introducción

El Campo de la formación de profesores, han tomado importancia los estudios metateóricos y, es así como se han formulado directrices para la inclusión de la historia, la epistemología y la naturaleza de la ciencia en la formación de profesores y en la enseñanza (Quintanilla et al., 2022; Chamizo y García, 2020; Acevedo et al., 2017). En paralelo, existe aceptación generalizada por parte de la comunidad de especialistas, en cuanto a la escasa reflexión sobre la naturaleza de la ciencia, su objeto y método de estudio y, en particular, a deficiencias del componente histórico-disciplinar en la formación de profesores de ciencias, lo cual les permitiría reflexionar teóricamente sobre sus propias concepciones epistemológicas, y relacionado con ello, en las concepciones didácticas y pedagógicas (Cuellar y Marzàbal, 2020).

Se plantea que ante esta necesidad de reflexión acerca del discurso profesional de los profesores de ciencias naturales es un tema fundamental incorporar la Historia de las ciencias, en general, y de la química en particular, como una disciplina metacientífica en la formación, que no sólo incorporaría elementos enriquecedores hacia la consolidación de las concepciones sobre la naturaleza, enseñanza y aprendizaje de las ciencias, sino que además permitiría al profesor evolucionar y consolidar sus marcos teóricos y metodológicos, base del contenido que enseña, al tiempo que trasformar, evolucionar y consolidar sus modelos de enseñanza, de tal forma que la presentación del conocimiento científico sea más comprensiva para los alumnos (Cuellar, 2010).

Orientaciones teóricas

Presentamos algunas orientaciones teóricas de la propuesta relacionadas con la formación y el desarrollo profesional docente; la importancia del perfil temático de reflexión del profesor; y los aportes de la historia de la ciencia en la formación docente.

Formación y desarrollo profesional docente

En relación con las concepciones y prácticas de los profesores de ciencias naturales, los resultados de investigaciones destacan el énfasis en la necesidad de replantearse los contenidos científicos escolares y las estrategias de formación del profesorado, al establecerse que aún siguen vigentes y coexisten distintas visiones - la mayoría de las veces antagónicas entre sí - de la ciencia y su comunicación discursiva en el aula (Rivero et al., 2017; García e Izquierdo, 2014).

Se plantea entonces que la formación de profesores de ciencias naturales, concebida como oportunidad de desarrollo profesional docente, requiere de una profunda reflexión que conlleve al cuestionamiento acerca de su discurso profesional docente habitual, entendido este como la interacción entre los saberes propios de su esquema conceptual. Como se ha mencionado, la incorporación de las disciplinas metacientíficas como la historia y la epistemología de las ciencias podría representar la posibilidad de transformar y mejorar la enseñanza de las ciencias (Lires, 2022), a partir de la construcción y reestructuración de nuevos significados en el profesorado, mediante la interacción y el contraste con otras ideas y experiencias (Mosquera y Furió, 2013).

En esta perspectiva de trabajo se destaca la propuesta del desarrollo profesional docente, frente a lo cual Soto et al. (2021) conciben como un proceso de autodesarrollo (que puede ser iniciado y facilitado desde el exterior, pero que es un proceso interno) en el cual un docente va adquiriendo y mantiene el nivel de competencia profesional máxima, tanto como profesor en su aula como miembro de una comunidad docente, que puede adquirir en el contexto de su aula, centro, sistema escolar y cultura.

El perfil temático del profesor de ciencias

Se propone entonces que, concibiendo la formación de profesores como un ámbito problematizador, y desde los ‘saberes didácticos o profesionales’ del profesor (Solbes et al. 2016), el discurso profesional docente —en su formación inicial, intermedia o permanente—, debe considerar tres planos: epistemológico, didáctico y pedagógico, que conforman el esquema conceptual del profesor de ciencias (Siso y Cuellar, 2017).

En este documento se considera que todos aquellos ámbitos relacionados con dicho proceso de desarrollo profesional, el cual se sugiere consolidar progresivamente desde la inclusión de la Historia de la Ciencia como disciplina metateórica que orienta el discurso profesional, pueden estar vinculados con ciertas categorías o dimensiones que emergen de la reflexión del profesorado, las cuales pueden ser caracterizadas, con base en los marcos teóricos de referencia y con la evidencia encontrada, y así configurar un Perfil Temático de Reflexión – PTR. Para desarrollar esta idea de PTR se han tomado en consideración planteamientos acerca del perfil conceptual (Mortimer et al. 2012).

Es importante señalar que se adopta el concepto de Perfil, bajo la idea que en la formación permanente del profesorado existen y coexisten múltiples representaciones frente a las nuevas experiencias a las que se enfrenta el profesorado. En este caso particular, se considera que la inclusión de la Historia de la Ciencia como referente del discurso profesional docente, genera en el profesorado una serie de reflexiones, en diversos ámbitos, a partir de las cuales se puede configurar dicho PTR, que permita comprender eventuales transformaciones o ajustes en el discurso profesional docente.

En relación con el componente reflexivo de esta propuesta de PTR, se toma como referencia lo planteado por Couso y Pintó (2009), para quienes el tipo de iniciativas exitosas para el desarrollo profesional de profesor implica que los profesores participantes no sean agentes pasivos, en espera de aplicar lo que los ‘expertos’ consideren, sino que, por el contrario, estas iniciativas contemplen la construcción conjunta de significados. Se concibe entonces el Perfil Temático de Reflexión – PTR – como la identificación y caracterización de aquellos ámbitos o categorías, relacionados con el esquema conceptual del profesor de ciencias, que de forma recurrente y sistemática emergen en la reflexión teórica sobre su práctica, cuando este analiza críticamente su discurso profesional docente (Cuellar, 2010).

La Historia de la Ciencia en la formación docente

A partir de lo expuesto, y en lo que se refiere a que la Historia de la Ciencia (HC) en la formación de profesores de ciencia puede resultar una instancia de mejoramiento de la calidad de la enseñanza de la química, se señala que han de reconocerse los ‘límites’ propios del campo de desempeño del historiador de la ciencia y del profesor de ciencias (Kragh, 1990). Esta premisa permite entonces reconocer que no se trata que el profesor de ciencias se convierta en un historiador de la ciencia, sino que, con base en una fundamentación didáctica del uso de la HC en el aula, pueda resignificar su discurso en diversos planos (García e Izquierdo, 2014). Así, se hace necesario diferenciar el discurso del historiador de la ciencia y el discurso del profesor de ciencias que se apoya en la HC para el mejoramiento de la calidad de la enseñanza de la química escolar.

Inicialmente, se reconoce que existen diversas formas para comprender que la ciencia es una actividad ligada a su propio devenir histórico (Izquierdo et al., 2014; Barona, 1994; Kragh, 1990), a partir de lo cual se pueden identificar diversas posturas para interpretar dicha relación, que son la base teórica para la inclusión de la HC en aula de clase, desde la perspectiva de la didáctica de las ciencias.

Teniendo como referente la literatura especializada sobre la HC (Bertomeu & García Belmar, 2006; Gribbin, 2006; Crombie, 2000; Bensaude-Vincent & Stengers, 1997; Brock, 1992) e investigaciones de este tema en el campo de la enseñanza de las ciencias (Cuellar y Marzábal, 2020; Acevedo et al., 2017; Quintanilla, 2017; García e Izquierdo, 2013), se han señalado múltiples aportes tendientes a consolidar la forma en que estas dos disciplinas: Historia de la Ciencia y Didáctica de la Ciencia, han de estar vinculadas, reconociendo los objetivos y finalidades que se tengan en consideración.

Se reconoce el amplio consenso de que la HC permite comprender la ciencia como una actividad humana (Cabrera et al., 2019), caracterizada por una forma distintiva de la tradicional dogmática y positivista, más crítica, reflexiva, valorativa, social y productiva (García, 2009), en la que producción, evaluación, aplicación y difusión de los saberes están inmersos en un contexto histórico, social y cultural que le da sentido a dicha ‘actividad científica’, en la que el conocimiento es dinámico y progresivamente mutable en la medida en que conceptos, teorías y modelos científicos resultan siendo reemplazados por otros (Quintanilla et al., 2022), adquiriendo importancia el marco epistemológico dentro del cual se concibe dicho proceso dinámico, por parte de los profesores de ciencia, para efectos de la divulgación científica en el aula.

Objetivos de la investigación

En el contexto enriquecedor de la práctica profesional docente, a partir de los aportes de la Historia de la Ciencia en la enseñanza, se propuso identificar y caracterizar cómo a partir de un proceso reflexivo, intencionado y permanente —sustentado en la Historia de la Química como uno de los marcos de referencia teóricos y metodológicos— es posible contribuir al mejoramiento del discurso profesional docente de los profesores en ejercicio, a partir de los siguientes interrogantes a) ¿Qué tendencias teóricas y prácticas quedan en evidencia, en el esquema conceptual del profesor de química en ejercicio, al plantearse sus actividades de enseñanza, desde una perspectiva basada en la Historia de la Química? Y b) ¿Es posible distinguir diferentes perspectivas historiográficas pertinentes según diversas finalidades que orientan la construcción del conocimiento científico en el aula, a partir de la relación entre episodios históricos, conceptos científicos y propósitos de la formación en ciencias?

Metodología e instrumentos

La investigación, de orientación cualitativa, consideró situaciones educativas reales y en contextos definidos, intentando interpretar los fenómenos de acuerdo a los significados que tienen para las personas implicadas (Hernández et al., 2014) y desde el enfoque interpretativo, se caracterizó por la intuición, la atención al reconocimiento de sucesos relevantes y la interacción del investigador en el contexto de la investigación.

La investigación contempló la implementación sistemática y progresiva de una propuesta de intervención en el aula, basada en la Historia de la Ciencia como referente del discurso profesional de la protagonista de la investigación, quien constituyó el estudio de caso, longitudinal, de tipo idiográfico, mediante la observación participante y el análisis del contenido del discurso (Calsamiglia y Tusón, 2004; Couso, 2002).

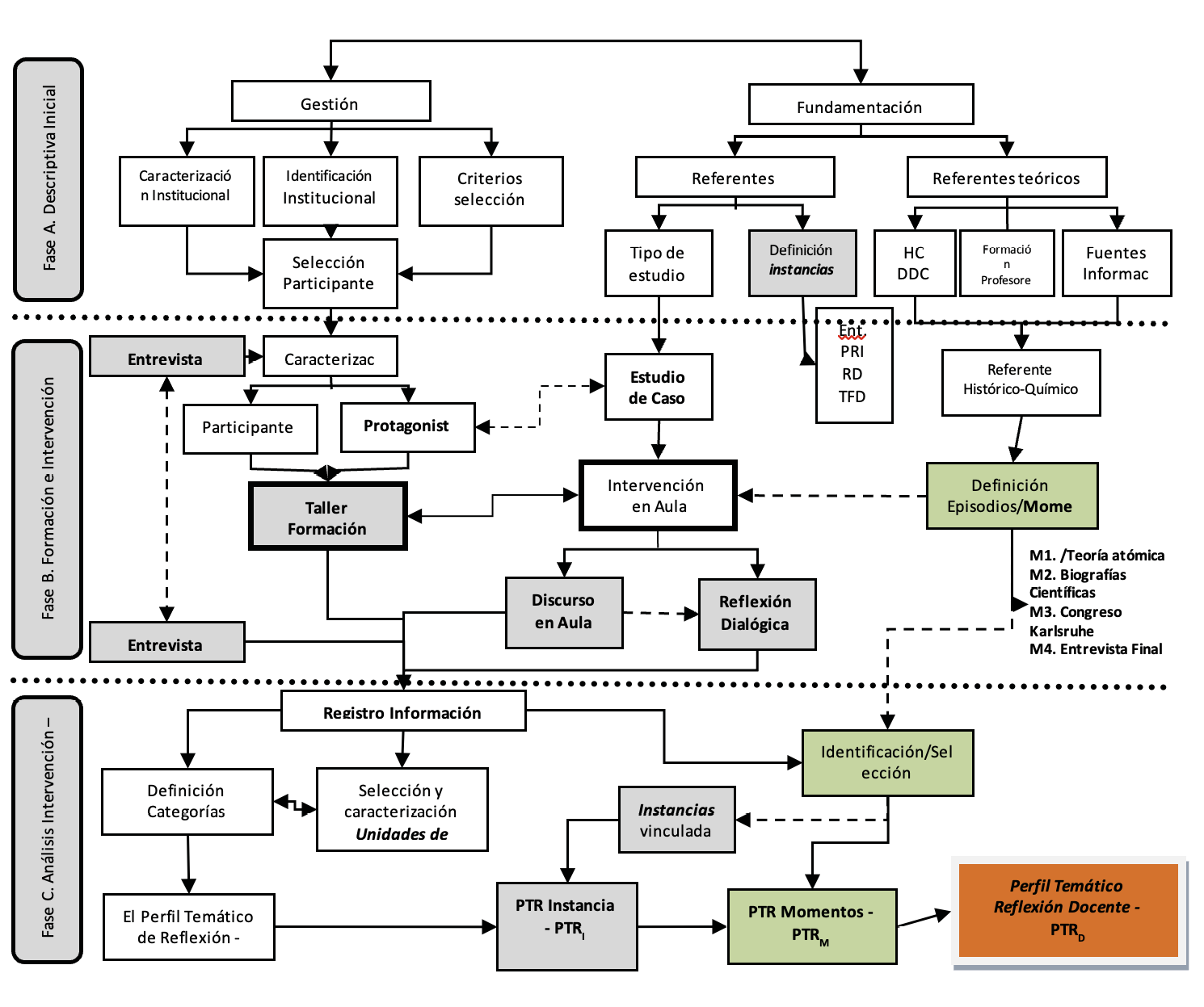
Figura 1. Fases constituyentes de la metodología de investigación, elaboración propia.

El diseño metodológico (Figura 1), desarrollado en tres fases, consideró la participación de la protagonista en varias Instancias de recogida de información sobre la enseñanza de la ley periódica, las cuales se asociaron a ciertos Momentos clave de su intervención en el aula, en dicho contenido químico desde la perspectiva de la HC, a partir de lo cual se caracterizó su Perfil Temático de Reflexión – PTR.

Con relación al análisis del contenido del discurso de la profesora protagonista, se realizó el análisis de 1640 unidades discursivas, vinculadas a cada una de las categorías de reflexión que configurarían cada Perfil Temático de Reflexión PTR. Para la recogida de información de cada instancia, se utilizaron diversos instrumentos (Tabla 1):

Tabla 1. Relación entre los diversos ámbitos de análisis, las Instancias correspondientes y los instrumentos de recolección de información.

Ámbito

Instancias de recogida de información

Instrumentos utilizados

Concepciones iniciales

Entrevista Inicial (EI)

Cuestionario Likert

Discurso Profesional Docente

(Habitual e Inclusión HC)

Observación de clase: No participante y Participante

Discurso de Aula (PRI-I a PRI-IV)

Fichas de sesión; Grabaciones de audio y video; Notas de campo

Reflexión sobre el Discurso Profesional Docente

Observación de clase: No participante y Participante

Reflexión Dialógica (RD-I a RD-IV)

Fichas de sesión; Grabaciones de audio y video; Notas de campo

Formación teórica

Evolución del Discurso Profesional Docente

Taller de Formación Docente

(TFD-I a TFD-XVIII)

Fichas de sesión; Grabaciones de audio y video; Notas de campo

Resignificación conceptual

Entrevista Final

Entrevista Final

Resultados y análisis

Para comprender los factores emergentes en la reflexión de la protagonista, en torno a la experiencia de incorporar la HC en su práctica, se hizo necesario identificar aquellas categorías de reflexión, así como los momentos derivados de su práctica en aula —y su análisis— que configurarían su Perfil Temático de Reflexión (PTRD).

Para la reducción de los datos, se tuvo entonces en consideración diversas instancias (Tabla 1) a partir de las cuales se configuró el Perfil temático de reflexión de Instancias – PTRI. Estos perfiles se asociaron a los momentos: Diagnóstico práctica habitual, teoría atómica (momento 1); Biografías científicas y Ley periódica (momento 2); El Congreso de Karlsruhe (momento 3); y la entrevista final (momento 4), de los cuales emerge cada Perfil temático de reflexión de Momento – PTRM -. Finalmente, estos perfiles dieron origen al Perfil temático de reflexión docente– PTRD- (Figura 2).

Identificación de categorías emergentes en las diversas instancias de la investigación

En la caracterización del discurso de la protagonista en cada una de las instancias de reflexión, se pudieron identificar varios tópicos a los que se hace referencia. Se identificaron quince tópicos o categorías, de las cuales —por su riqueza de información— se seleccionaron cuatro de ellas para la configuración del Perfil Temático de Reflexión: 1) Historia de la ciencia y su relación con las ideas en torno a la naturaleza de la ciencia —HC_NC—; 2) Historia de la ciencia y posibilidad de implementación de nuevas propuestas de enseñanza —HC_NP—, 3) Historia de la ciencia, perspectivas y posibilidades de incorporación en la comunicación de la ciencia en el aula —PH_ICQ—, y 4) Historia de la ciencia y discurso profesional docente, en su dimensión del discurso químico —HC_DPD_DQ— (Figura 3).

Figura 2. Configuración del Perfil Temático de Reflexión Docente -PTRD- a partir de los PTR de instancias (PTRI) y de Momentos (PTRM). Elaboración propia.

Figura 3. Selección de las categorías constitutivas del Perfil Temático de Reflexión —PTR— de la Profesora Protagonista de la Investigación.

A continuación, y de conformidad con lo establecido para el primer nivel de análisis (figura 2), se presenta la caracterización de cada una de las cuatro categorías de los PTR, a considerar en el análisis de los resultados obtenidos (tabla 2):

Tabla 2. Caracterización de las categorías propuestas para la elaboración de los Perfiles Temáticos de reflexión, provenientes de las unidades discursivas de la profesora protagonista de la investigación.

Categoría

Caracterización

Historia de la ciencia y su relación con las ideas en torno a la Naturaleza de la ciencia - (HC-NC)

Evidencias y atributos, implícitos y explícitos en el discurso profesional docente, que dan cuenta de planteamientos en torno a la comprensión de la química como una actividad científica profundamente humana, caracterizada por su dinámica de construcción social, ligada a intereses personales, sociales, culturales, políticos y económicos propios de sus contextos de producción, lo cual adquiere valor al enseñarla en el aula.

Historia de la ciencia, perspectivas y posibilidades de incorporación en la comunicación de la ciencia en el aula (PH_ICQ).

Evidencias, implícitas y explícitas en el discurso profesional docente, que sistemáticamente dan cuenta de la necesidad de fundamentación teórica sobre la HC, lo mismo que a la progresividad en el discurso profesional docente, desde opciones cronológicas y hagiográficas, hacia perspectivas que permiten el análisis filogénico y ontogénico del conocimiento científico, pertinentes con las finalidades centradas en la comprensión naturalizada de los modelos científicos propuestos curricularmente.

Historia de la ciencia y el discurso profesional docente, en su dimensión del discurso químico (HC_DPD_DQ)

Evidencias, implícitas y explícitas en el discurso profesional docente, que desde la reflexión sustentada en la incorporación de la HC visibilizan el cuestionamiento de los modelos teóricos y las nociones científicas inherentes que conforman su discurso químico, al tiempo que favorecen la necesidad de consolidación teórica de dicho discurso que comunica en el aula.

Historia de la ciencia y posibilidad de implementación de nuevas propuestas de enseñanza – (HC_NP)

Evidencias y atributos, implícitos y explícitos en el discurso profesional docente, relacionadas con aspectos disciplinares y metodológicos, que dan origen a nuevas actividades y ambientes intencionados para la evolución de los perfiles conceptuales en la modelización científica en el aula, caracterizados por su riqueza metacognitiva, importancia del lenguaje y participación colectiva en la construcción de significados compartidos en torno al conocimiento científico escolar.

Configuración del Perfil Temático de Reflexión de Momento - PTRM.

El tercer nivel de análisis correspondiente a la configuración de los PTRM (a partir de los PTRI), refiere el análisis horizontal de los planteamientos de la profesora protagonista y así proponer una caracterización para cada categoría. De forma paralela, se realizó un análisis vertical en cada momento para encontrar evidencia de la coherencia o no de lo planteado por la protagonista en su discurso profesional.

Se efectuó la triangulación, entre lo identificado de las categorías en las instancias y momentos, a partir de lo cual se genera el PTRD. Los análisis consideraron triangulación, de fuentes de datos (momentos e instancias) y metodológica entre métodos, ya que se utilizaron diversos instrumentos para recolectar la información.

Respecto a los hallazgos en cada una de las categorías que caracterizaron la transformación del discurso profesional de la protagonista, en lo que se refiere al desarrollo de cada uno de los cuatro momentos analizados en la investigación se destacan:

La HC permite evidenciar modificaciones en la práctica de la protagonista, debido a que sus patrones de interacción en al aula evidencian una nueva estructura, pertinente para el diseño e implementación de secuencias didácticas. Las actividades pasan de estar centradas en el ‘control’ de la protagonista hacia el diálogo interactivo. Se confirma una vez más que la incorporación de la HC en el aula, más allá de convertirse en un incremento de información en el currículo de ciencias, ha de estar fundamentada como recurso metateórico que obedece a objetivos determinados, particularmente para discutir sobre la naturaleza de la ciencia, la evolución de las ideas científicas, y las relaciones teóricas entre conceptos científicos curricularmente aislados de los modelos científicos que les otorgan sentido.

En cuanto a la incorporación de diversos episodios históricos, existe evidencia para establecer que, al abordar una perspectiva de la Historia Interna del conocimiento científico, resulta importante identificar un hilo conductor, con fines presentistas, relacionado con el currículo escolar. Al considerar la perspectiva de la Historia Externa del conocimiento científico, las finalidades cambian, hacia la comprensión de dichos factores contextuales que condicionan el avance científico.

En este proceso formativo y de innovación del discurso químico, didáctico y pedagógico de la protagonista, de gran esfuerzo y compromiso profesional, se destaca la resignificación del trabajo con biografías científicas, alejadas de la habitual perspectiva hagiográfica, así como su intención permanente de abordar la HQ con finalidades presentistas.

Configuración del Perfil Temático de Reflexión Docente - PTRD

El cuarto nivel de análisis, PTRD, a partir de los análisis precedentes PTRM, es el resultado del máximo nivel de depuración y consolidación de las reflexiones de la profesora protagonista, en lo que se refiere a las categorías emergentes en las que se moviliza su discurso profesional, a partir de la inclusión de la HC en su práctica.

Respecto a las categorías identificadas para el análisis del Perfil Temático de Reflexión —PTR— y la vinculación de estas categorías a los planos del ‘esquema conceptual’ del profesor de ciencias, se identifica que las categorías que se vinculan al plano epistemológico (HC_NC; HC_DPD_DQ), se condicionan mutuamente con las categorías vinculadas al plano didáctico (PH_ICQ; HC_NP).

En relación con la categoría HC_NC, se identificó inicialmente que la protagonista reconoce la ausencia de la HC en su formación y en su práctica, lo cual solo permite identificar ‘posibilidades’ de reinterpretar sus concepciones sobre la química. Paulatinamente, comprende, desde la HC, que los modelos teóricos de la ciencia se construyen con base en el trabajo colectivo, en discusiones, consensos e incertidumbres, lo cual desvirtúa su inicial visión realista ingenua de la química. Respecto de la categoría HC_DPD_DQ, se ha evidenciado el cuestionamiento a su habitual concepción normativa de la ciencia, a partir de lo cual se identifican falencias teóricas en su discurso, caracterizado por la separación y fraccionamiento de los conceptos que enseña. Por el contrario, la HC le ha permitido establecer relaciones teóricas entre las nociones científicas, ausente en principio.

Por su parte, la primera categoría relacionada con el plano didáctico –PH_ICQ-, si bien es cierto se sustenta en el plano epistemológico, es a partir de la reflexión en el plano didáctico que adquiere sentido y se configura. Así, de las diversas posibilidades de interpretación de la química, según diferentes perspectivas historiográficas, la protagonista privilegia solo algunas de ellas, según sus objetivos. Se destaca la transición en su discurso, desde visiones cronológicas y reducidas a ciertos hitos científicos, hacia la consolidación de perspectivas centradas en la historia interna y externa de la ciencia, con fines presentistas.

Con relación a la categoría de reflexión más vinculada al plano didáctico, la HC_NP, en la que convergen las tres anteriores, se destacan las visiones iniciales, centradas en la ejercitación de algoritmos químicos —o quizá matemáticos—, las cuales dieron paso progresivamente, al reconocimiento de la importancia de las propias representaciones que, sobre el conocimiento científico tienen sus estudiantes, lo mismo que el paso de aquellas actividades caracterizadas por un patrón triádico comunicativo, hacia la problematización del conocimiento científico, en busca de relaciones donde los conceptos científicos adquieren sentido solo en la medida en que se vinculen a los diversos modelos científicos que los articulan.

Implicaciones didácticas

A partir de la investigación, hemos podido distinguir al menos dos implicancias, relacionadas con la formación del profesorado de química y su discurso profesional, así como sobre la resignificación del potencial de la Historia de la Ciencia en el aula.

Formación del profesorado de química y discurso profesional en aula

La HC es fundamental en los procesos de desarrollo docente, en tanto que permite cuestionar la imagen dogmática de la ciencia, y su transmisión en el aula. Se favorece así la transformación del modelo de ciencia y a su vez, la intención de transformar la práctica, a través del cambio en el modelo didáctico. Se consolida la idea de que la ciencia y sus productos, son una actividad compleja, y derivado de ello, el discurso en el aula contempla nuevas actividades, que intentan hacer partícipes a sus estudiantes de la identificación y comprensión de dicha complejidad.

A partir del uso de la HC en el aula se puede evidenciar cambios progresivos en la práctica docente, relacionados con la consolidación de la coherencia entre las concepciones sobre la naturaleza de la ciencia y la forma como se divulga en el aula.

En el plano epistemológico del esquema conceptual del profesorado, desde la identificación de la ausencia de la HC en los modelos de formación inicial docente, pasando por el reconocimiento de diversas posibilidades de inclusión de la HC en el aula, y de la consolidación de algunas de ellas como parte de la práctica docente, se puede evidenciar un alto grado de transformación en el profesorado. La forma en que la HC permite cuestionar y resignificar el discurso químico del profesorado es una evidencia que esta disciplina metateórica enriquece dicho discurso químico.

No obstante, en relación con la transformación del discurso profesional, en el plano epistemológico y en el didáctico: sobre el modelo de ciencia y el modelo didáctico, es posible identificar ciertos desfases (interfases), en los que dicha transformación hace más resistente en este último, considerando la intención de complementariedad de la HC en la química escolar, por las reflexiones sobre la complejidad inherente y falencias en la formación profesional, en torno a la Historia de la ciencia.

Resignificación del potencial de la Historia de la ciencia en el aula

La HC favorece la transformación del discurso profesional, de una visión exclusivamente cronológica de ciertos hitos de la ciencia, a la implementación de biografías científicas centradas en el seguimiento de diversas propuestas, hechas por diversos investigadores, en torno a una noción científica, a partir de lo cual se posibilita la reflexión sobre la historia Interna de dichas nociones. En este caso, las biografías científicas tienen sentido didáctico en la medida en que se vinculan al desarrollo de la Ley periódica, más que en torno a personajes científicos de forma aislada.

La HC favorece la identificación y familiarización del lenguaje científico, como un objetivo de la enseñanza de la química escolar, previo a la necesidad (de otro nivel de complejidad) de comprensión de los aspectos disciplinares de la ciencia. El caso particular del trabajo sobre el Congreso de Karlsruhe permite reconocer los aspectos contextuales, la historia externa del conocimiento, lo cual representó para la protagonista una menor complejidad que el manejo de la Historia Interna, tanto en este congreso científico como en el trabajo con las biografías científicas.

En cuanto a la inclusión de episodios históricos, existe evidencia para establecer que, al abordar una perspectiva de la Historia Interna del conocimiento científico, lo que resulta importante es identificar un hilo conductor, con fines presentistas, relacionado con el currículo escolar. Por otra parte, al considerar la perspectiva de la Historia Externa del conocimiento científico, las finalidades cambian, hacia la comprensión de dichos factores contextuales que condicionan el avance científico.

La investigación aquí sintetizada presenta grandes retos, al considerar la necesidad de proponer nuevos modelos de formación inicial y continua de profesores de ciencias, coherentes con los nuevos desafíos que la educación científica plantea.

Bibliografía

Acevedo-Díaz J.A., García-Carmona A., Aragón M. (2017). Historia de la ciencia para enseñar naturaleza de la ciencia: una estrategia para la formación inicial del profesorado de ciencia. Educación química, 28(3), 140-146. https://doi.org/10.1016/j.eq.2016.12.003

Bensaude-Vincent, B., & Stengers, I. (1997). Historia de la química. Madrid: Addison-Wesley.

Bertomeu, J., & García, A. (2006) La revolución química. Entre la historia y la memoria. Universitat Politècnica de Valencia:España. ISBN: 84-370-6549-6

Brock, W. (1992) Historia de la Química. Madrid:Alianza.

Cabrera, H., Durán Piamba, S., & Quintanilla, M. (2019). Análisis descriptivo de las concepciones sobre historia de las ciencias en profesores en formación inicial. Revista Logos, Ciencia & Tecnología, 11 (2). https://doi.org/10.22335/rlct.v11i2.482

Calsamiglia, H. & Tusón, A. (2004) las cosas del decir. Manual de análisis del discurso. Barcelona:Ariel.

Chamizo, J.A. y García-Cruz, J.C. (2020). Una experiencia en la formación de docentes a partir de la historia y filosofía de la química. Revista Eureka sobre Enseñanza y Divulgación de las Ciencias 17(1) https://doi.org/10.25267/Rev_Eureka_ensen_divulg_cienc.2020.v17.i1.1601

Couso, D. & Pintó, R. (2009) Análisis del contenido del discurso cooperativo de los profesores de ciencias en contextos de innovación didáctica. 27 (1) pp. 5-18, https://raco.cat/index.php/Ensenanza/article/view/132203

Cuellar, L. (2010) La historia de la química en la reflexión sobre la práctica profesional docente. Un estudio de caso desde la enseñanza de la ley periódica. Tesis Doctoral. Pontificia Universidad Católica de Chile, Santiago. http://www7.uc.cl/sw_educ/educacion/grecia/plano/html/pdfs/biblioteca/DOCTOR/TesisDocLC.pdf

Cuellar, L. y Marzábal, A. (2020) Visiones de estudiantes de secundaria sobre Naturaleza de la Ciencia en ambientes de discusión, cuando se incorporan biografías a la clase de ciencias. Revista Eureka sobre Enseñanza y Divulgación de las Ciencias 17(3) https://doi.org/10.25267/Rev_Eureka_ensen_divulg_cienc.2020v17.i3.3102

García, A. e Izquierdo, M. (2014): Contribución de la Historia de las Ciencias al desarrollo profesional de docentes universitarios. Enseñanza de las Ciencias, 32 (1), pp. 265-281

Hernández, R., Fernández, C., & Baptista, P. (2014). Metodología de la investigación. México: McGraw-Hill.

Izquierdo, M. et al (2014). Una nueva reflexión sobre la historia y filosofía de las ciencias y la enseñanza de las ciencias. En: Quintanilla, M., Daza, S., y Cabrera, G. Eds. Historia y Filosofía de las Ciencias. Bellaterra, Santiago de Chile., Cap.1, 30-50.

Kragh, H. (1990). Una introducción a la historia de la ciencia. Barcelona: Crítica.

Lires, M. (2022) La historia de la ciencia en la formación del profesorado de ciencias naturales. En: Quintanilla,M. & Adúriz-Bravo (2022) Enseñanza de las ciencias para una nueva cultura docente. Desafíos y oportunidades. Ediciones UC Cap.11, 291-308.

Mortimer, E. F., Scott, P., & El-Hani, C. N. (2012). The heterogeneity of discourse in science classrooms: The conceptual profile approach. In B. Fraser, K. Tobin, & C. McRobbie (Eds.), Second international handbook of science education (1, pp. 231–246). Dordrecht: Springer

Quintanilla Gatica, M. R., Cabrera Castillo, H. G. y Zambrano, J. (2022). La historia y la filosofía de la química en la formación inicial del profesorado de química. Educación Química, 33(4). http://dx.doi.org/10.22201/fq.18708404e.2022.4.0.81572

Quintanilla,M. (2017) (coord.). La historia de la ciencia en la investigación didáctica. Ed. Bellaterra. Santiago de Chile.

Rivero, A., Solís, E., Porlán, R., Azcárate, P. y Martín del Pozo (2017) Cambio del conocimiento sobre la enseñanza de las ciencias en futuros maestros. Enseñanza de las ciencias, 35(1) 29-52 https://doi.org/10.5565/rev/ensciencias.2068

Siso Z., Cuellar L. (2017). Relaciones entre las concepciones de naturaleza de la ciencia y la tecnología, y de la enseñanza y el aprendizaje de las ciencias de profesores de química en ejercicio. Una primera aproximación al esquema conceptual del profesor. Tecné, Episteme y Didaxis: TED, 41, 17-36 https://doi.org/10.17227/01203916.6030

Solbes, J., Domínguez, M., Fernández, J., Furió, C., Guisasola, J., y Doménech, J. (2013). ¿El profesorado de física y química incorpora los resultados de la investigación en didáctica? Didáctica de las ciencias experimentales y sociales, (27) págs. 155-178 https://doi.org/10.7203/dces.27.2617

Soto, M., Couso, D., & Pintó, R. (2021). Modeling in Pre-service Secondary School Teacher Education: developing an School Scientific Model of Energy. In Journal of Physics: Conference Series (Vol. 1929, No. 1, p. 012087). IOP Publishing. https://doi.org/10.1088/1742-6596/1929/1/012087



Recepción: 07/11/2022. Aceptación: 30/04/2023.


Cómo citar: Cuellar Fernández, L. y Quintanilla, M. (2023, julio-septiembre). Representaciones emergentes en el discurso docente desde la historia de la química en la enseñanza. Educación Química, 34(3). https://doi.org/10.22201/fq.18708404e.2023.3.83880


[a] Departamento de Didáctica, Facultad de Educación. Universidad Católica de la Santísima Concepción. https://orcid.org/0000-0002-0659-9101

[b] Facultad de Educación, Pontificia Universidad Católica de Chile. https://orcid.org/0000-0002-4411-7919