https://doi.org/10.22201/fq.18708404e.2023.4.83609

Didáctica de la Química

“Las leyes de la termodinámica” como herramienta didáctica para la enseñanza conceptual de la termodinámica en un curso de química general

Jael Lucila Reyes García[a]

Resumen

La enseñanza de la termodinámica desempeña un papel esencial en la comprensión de diversas áreas de la ciencia y tecnología. Este artículo presenta el uso de la película “Las leyes de la termodinámica” como herramienta para mejorar el proceso de enseñanza- aprendizaje de conceptos fundamentales de la termodinámica en un curso de química general de nivel universitario.

Palabras clave:

Termodinámica, química, cine, película.

The laws of thermodynamics” as a teaching tool for the conceptual teaching of thermodynamics in a general chemistry course

Abstract

The teaching of thermodynamics plays an essential role in understanding various areas of science and technology. This article presents the use of the film “The Laws of Thermodynamics” as a tool to improve the teaching-learning process of fundamental concepts of thermodynamics in a general chemistry course at university level.

Keywords:

Thermodynamic, chemistry, cinema, movie.




Introducción

En los cursos de química general, la enseñanza-aprendizaje de algunos conceptos relacionados con la termodinámica son fundamentales para estudiar las transformaciones energéticas y los cambios de estado que ocurren en distintas reacciones químicas. Sin embargo, en los distintos niveles de enseñanza este contenido se asocia a lo complejo y poco comprensible, siendo una de las áreas de conocimiento que encuentra mayor dificultad en su aprendizaje. Esto se puede atribuir a que se suele enseñar mediante el modelo tradicional, es decir, el conocimiento se transmite desde el instructor al estudiantado y se pone el énfasis en los métodos matemáticos para calcular parámetros termodinámicos, sin darle prioridad al aprendizaje de los conceptos, por lo tanto, estos no son plenamente identificados por los estudiantes en la vida cotidiana. Otro problema es que en el aula muchas veces los conceptos son presentados en forma confusa o incompleta, lo que dificulta que puedan ser aplicados en la solución de problemas reales. (Duran & Aponte, 2013).

La enseñanza de las ciencias no puede estar alejada de los medios audiovisuales, ya que han llegado a ser un factor muy poderoso en la cultura de la sociedad, y una forma importante de difusión de conocimientos en situaciones no formales. De hecho, el cine se ha relacionado como un medio audiovisual que promueve la alfabetización visual haciendo que el estudiantado mejore diferentes habilidades (Gutiérrez, M. E.; Camargo, J.; Guerrero, 2004) Por ello, desde hace algún tiempo se utiliza el séptimo arte como una poderosa y novedosa herramienta didáctica en la enseñanza de diversas áreas de conocimiento, ya que el aprendizaje a través de experiencias audiovisuales es mucho más significativo que una clase donde el profesorado expone los conocimientos de forma oral. Gracias a esta metodología, el estudiantado es capaz de comprender mejor los hechos que se muestran a través de los relatos cinematográficos. (de la Torre et al., 2004) Sin embargo, uno de los inconvenientes que en ocasiones presenta el cine es que la imagen de la actividad científica se manifiesta como negativa, difícil de entender, aburrida y muy probablemente alejada de la realidad propia del estudiante, ya que sólo es desarrollada por quienes son percibidos como genios. (Solbes & Traver, 2001) Más aún, estos genios en muchos casos se representan como el científico arquetípico con rasgos de locura, despeinado, despistado, que trabaja en solitario en laboratorios oscuros y tétricos, alejados de las problemáticas de la sociedad. Esta representación se aleja de la realidad científica y puede llegar a generar actitudes hostiles y de rechazo hacia la ciencia en el estudiantado. Además, muchas veces al tratar aspectos científicos, la realidad se muestra de forma tergiversada o incompleta, lo que promueve la adquisición o refuerzo de concepciones erróneas, llegando a transformarse en la base del conocimiento, ignorando el razonamiento basado en la ciencia. De todas formas, este recurso puede ser utilizado por el profesorado en la enseñanza de la ciencia a modo de reflexionar sobre los errores y para motivar al estudiantado.(Silva, 2016).

De manera interesante, la Academia Nacional de Ciencias de Estados Unidos desarrolló el programa Science and Entertainment Exchange, que busca crear una sinergia entre la ciencia y la narración creativa, incluyendo a asesores científicos reconocidos, como al astrofísico Brian Cox, quien trabajó en la película Sunshine (Quirantes, 2011). De hecho, cada vez más directores de películas de países como Estados Unidos y España enfocan su trabajo a una audiencia que muestra interés por temas científicos. Esta convergencia entre el cine y la ciencia fomenta la credibilidad del material producido y, a su vez, puede ser un material didáctico innovador. En este contexto, una interesante propuesta nos plantea la película española “Las leyes de la termodinámica”, un híbrido de comedia romántica y documental científico, dirigida por Mateo Gil, la cual además de contar con asesores científicos, son ellos quienes participan en este filme, con el objetivo de llamar la atención y despertar la curiosidad sobre temas tan relevantes de la ciencia, como la termodinámica. El presente artículo presenta una estrategia creativa y significativa para promover una mejor comprensión de algunos conceptos de termodinámica, con un contexto didáctico relacionado con epistemología, aspecto histórico y sociológico de la ciencia presentado en la película.

Problema de investigación

¿Qué impacto tiene el uso de la película “Las leyes de la termodinámica” como recurso para el aprendizaje conceptual de termodinámica en un curso de química general dirigido a estudiantes de ingeniería?

Objetivo de estudio

Utilizar la película “las leyes de la termodinámica” como recurso para el aprendizaje del contenido conceptual de termodinámica en cursos de química general dirigido a estudiantes de la carrera de ingeniería.

Metodología

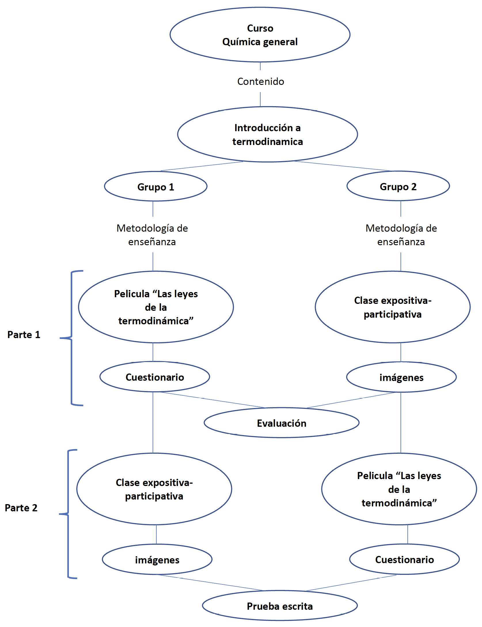
Se realizó una selección de fragmentos de la película “Las leyes de la termodinámica”, en las que se explican los siguientes conceptos: termodinámica, calor, trabajo, energía interna, entropía, leyes de la termodinámica. Esta selección de fragmentos también puede ser útil para eliminar algunas escenas que pudieran ser inadecuadas para el estudiantado. La película se empleó en la clase inicial del tópico de termodinámica dirigida a estudiantes del curso de química general de la carrera de ingeniería, constituidos por un total de 90 estudiantes cada curso. Inicialmente, se usaron estrategias de enseñanza diferentes en cada curso, los cuales se identificaron como Grupo 1 y Grupo 2.

En un curso (Grupo 1) se utilizó la película “las leyes de la termodinámica” para realizar la clase introductoria de termodinámica, además se complementó con un cuestionario que debía ser respondido de forma grupal por el estudiantado. Este tiene por objetivo comprender los conceptos fundamentales de la termodinámica y sus aplicaciones en la vida cotidiana, además de examinar las características del quehacer científico a lo largo de la historia. El cuestionario para responder en equipo se presenta a continuación:

Cuestionario

1. Epistemológico.

a. Según lo presentado en la película, mencione el contexto en que se desarrolla la investigación científica.

b. ¿Crees que la forma de realizar la investigación científica ha cambiado a lo largo de la historia? Fundamente su respuesta.

c. Averigüe ¿Qué relevancia tuvo la termodinámica en la revolución industrial?

d. ¿Qué aplicaciones actuales tiene la termodinámica?

2. Conceptual.

Busque escenas de la película donde se visualicen los siguientes conceptos:

a. Entropía

b. Calor

c. Energía

Responda las siguientes preguntas:

a. ¿Qué relación hay entre la entropía y el calor?

b. ¿Qué es la entropía?

c. Según lo planteado en la película, ¿qué relación hay entre las relaciones de pareja y la primera ley de la termodinámica?

d. Según lo planteado en la película, ¿qué relación hay entre la tercera ley de la termodinámica y las relaciones de pareja?

e. ¿Es posible eliminar la entropía de un sistema? Fundamente su respuesta.

En el otro curso (Grupo 2) se efectuó una clase expositiva-participativa, utilizando imágenes y esquemas como apoyo visual para explicar los mismos conceptos.

Figura 1. (izquierda) utilizada como apoyo para explicar el concepto termodinámico (derecha) utilizada como apoyo para explicar el concepto calor.

Figura 2. (izquierda) utilizada como apoyo para explicar entropía posicional en los cambios de estado (derecha) utilizada como apoyo para explicar la tercera ley de la termodinámica.

Posteriormente, en ambos cursos se realizó una evaluación formativa empleando un cuestionario de preguntas abiertas, para evaluar los conceptos de termodinámica. Las preguntas realizadas en la evaluación fueron las siguientes:

Evaluación

¿Qué entiendes por termodinámica?

¿Cómo podrías definir calor?

¿Qué entiendes por entropía?

¿Qué indica la primera ley de la termodinámica?

¿Qué indica la segunda ley de la termodinámica?

¿Qué indica la tercera ley de la termodinámica?

Se compararon las respuestas presentadas por el Grupo 1 y Grupo 2.

Con el fin de homogeneizar la enseñanza y aprendizaje del estudiantado, se efectuaron ambas actividades para los dos grupos de estudiantes. Al finalizar la unidad “termodinámica”, se evaluó el aprendizaje de este contenido mediante una prueba escrita, que involucraba los objetivos de aprendizaje evaluados semestres anteriores. Algunas de las preguntas evaluadas en esta prueba escrita fueron las siguientes:

Prueba escrita

1. Indique en qué condiciones un sistema transfiere energía en forma de calor a otro sistema.

2. En relación con los procesos termoquímicos, explique por qué la siguiente afirmación es FALSA: “En todos los procesos siempre hay un incremento de la entropía del Sistema”.

3. Indique como aumentaría la entropía de un trozo de hielo que se encuentra a una temperatura de 0 °C.

4. Considere el siguiente proceso hipotético: Un calefactor eléctrico consume 30 kW/h de electricidad y suministra 30 kW/h de calor en una habitación. Indique si cumple con la primera y segunda ley de la termodinámica. Fundamente su respuesta.

Posteriormente, se efectuó una encuesta anónima al final de la asignatura para conocer la opinión del estudiantado sobre la utilidad y deficiencias de esta metodología de enseñanza (Efthimiou, C. J. Llewellyn, 2006). Esto se realizó utilizando una escala de apreciaciones que abarca un puntaje de 1 (en absoluto desacuerdo) a 5 (totalmente de acuerdo).

1= En absoluto desacuerdo

2= En desacuerdo

3= Ni de acuerdo ni en desacuerdo

4= De acuerdo

5= Totalmente de acuerdo

Encuesta

Resultados y discusión

Algunos de los problemas en el aprendizaje del contenido de termodinámica que identifican, tanto el estudiantado como los profesores, es que los conceptos son considerados abstractos, la enseñanza se centra en el profesor y hay una falta de motivación por parte de los estudiantes, lo cual dificulta aplicar los conocimientos a problemas reales. (Sözbilir, 2004).

Una forma recurrente de enseñar los conceptos de la termodinámica en el nivel universitario es mediante una clase expositiva, empleando apoyo visual en la que algunas veces se facilita la participación de los estudiantes. Mientras que otra forma más novedosa y que podría generar mayor motivación en el aprendizaje es usando fragmentos de la película “Las leyes de la termodinámica”. Por ello, se evaluó el aprendizaje de conceptos tan relevantes, como: termodinámica, entropía, calor, y las leyes de la termodinámica, utilizando ambas estrategias de enseñanza-aprendizaje. En el estudio participaron dos cursos de química general de la carrera de ingeniería, constituidos de un total 90 estudiantes en cada curso. Inicialmente, a un curso se les explicó los conceptos de termodinámica mediante una clase guiada por un profesor, utilizando escenas de la película “Las leyes de la termodinámica” y el cuestionario (Grupo 1). Mientras que al otro curso se les enseñó estos contenidos con una clase expositiva-participativa, incluyendo la utilización de apoyo visual, como imágenes (Ver anexo) (Grupo 2). En la clase siguiente se evaluó la comprensión de los conceptos termodinámicos por parte de los estudiantes, mediante un cuestionario. Las preguntas realizadas buscaban que el estudiantado elabore una propia definición de estos conceptos, para así evaluar el nivel de profundización del aprendizaje y conocer el modo de entender estos conceptos por el estudiantado.

El concepto termodinámico se consideró definido de manera correcta o parcialmente correcta si manifestaba una relación con las transformaciones de energía, una definición que fue indicada por el profesor en la clase expositiva participativa, mientras que en la película es explicada en una escena que muestra una clase de nivel universitario donde se buscaba presentar un sistema en el que se visualicen las transformaciones de energía. Para ello, presentan un modelo de barco que es impulsado por la energía del vapor de agua. En este sistema se realiza la combustión de combustible que calienta el agua, generándose vapor de agua que se expande y que se manifiesta en el impulso del barco. Sin embargo, el experimento no funciona como se esperaba y el barco termina incendiándose. En este punto se enfatiza que lo que está sucediendo también responde a los principios de la termodinámica. La tabla 1 muestra algunas respuestas textuales escritas por los estudiantes. Un total de 84 estudiantes del Grupo 1 (93%) pudieron relacionar este concepto correctamente. Mientras que en el grupo 2, un total de 60 estudiantes contestaron de manera acertada (67%). Los estudiantes del Grupo 1 que no respondieron correctamente escribieron una definición incompleta, indicando “tiene que ver con energía” o “energía”. Mientras que en el Grupo 2, un total de 25 estudiantes, 27% lo relacionaron con calor, y un 3% indicó que no sabían el significado. Esto se podría asociar a la confusión en los conceptos energía y calor, que también se vio reflejada en la definición del concepto calor y ha sido reportada en estudios previos. (Van Roon et al., 1994) Con relación a la primera ley de la termodinámica, en términos generales, establece que “la energía se puede transformar en una forma u otra, pero no se puede crear ni destruir”, La energía que pierde el sistema la gana el medio ambiente o viceversa. Esta definición la presentan en la película y también mencionan que en un sistema cerrado una parte de la energía se transforma en calor, aunque no ponen el énfasis en la aplicación de la primera ley de termodinámica en un sistema cerrado, donde se cumple que la variación e la energía interna (ΔU) es igual a la suma de calor (q) y trabajo (w). ∆U = q + w, por lo tanto, en el presente trabajo no se evaluó el aprendizaje de los conceptos energía interna y trabajo. Además, en la película hacen una analogía entre la transformación de la energía con la transformación del amor cuando se termina una relación de pareja. En el Grupo 1, un total de 88 estudiantes (98%) relacionaron la primera ley con la conservación de la energía y sólo 2 estudiantes respondieron erróneamente, ya que definieron la segunda ley de la termodinámica. En el Grupo 2 un total de 51 estudiantes (57%) logró definir correctamente la primera ley, mientras que 10 estudiantes (11%) respondieron erróneamente, asociado a que definieron la segunda ley de la termodinámica y 22 estudiantes (24%) la definieron de manera incompleta, ya que sólo mencionaron que la energía se transforma, pero no indicaron que no se crea ni se destruye. Estudios previos han determinado que estudiantes de distintos niveles de educación presentan dificultades para aprender el principio de conservación de la energía o tienen conceptos erróneos, incluso llegan a finalizar los cursos con un aprendizaje superficial de la termodinámica. Esto se asocia a que no relacionan este principio con la vida real, ya que no se utilizan ejemplos cotidianos en los que se cumpla el principio. (Tatar & Oktay, 2011).

Tabla 1. Respuestas de estudiantes universitarios a preguntas conceptuales de termodinámica.

Conceptos evaluados

Respuestas

Grupo 1

Respuestas correctas/total

Respuestas

Grupo 2

Respuestas correctas/total

Termodinámica

Pregunta realizada: ¿Qué entiende por termodinámica?

“Transformaciones de energía “

“transformación de calor y energía de sistemas”

84/90

93%

“Estudio del calor“

“Calor y energía”

60/90

67%

“estudio de transformaciones de energía”

“No lo entendí, sé qué pasa en las reacciones químicas”.

“… Ocurre todo el tiempo cuando hay transformaciones y tiene que ver con energía”

“Estudio del calor“

“Temperatura y dinámica “

“Estudio de la energía de procesos”

Calor

Pregunta realizada: ¿Qué entiende por calor?

“lo que produce sensación de calor”

“tipo de energía que se manifiesta al haber cuerpos a distinta temperatura”

“forma de energía que se da cuando se ponen en contacto objetos a distinta T”

“Energía”

“Temperatura”

55/90

61%

45/90

50%

Entropía

Pregunta realizada: ¿Qué entiende por entropía?

“… desorden, mientras mayor valor de entropía, hay mas desorden. Se aplica al desorden de mi pieza, que aumenta y aumenta”.

“Mas entrópico más desordenado…“

“Desorden“

“Desorden de un sistema”

“Mi casa es muy entrópica, desordenada.”

50/90

56%

“Desorden”

“Se relaciona con algo desordenado”

“No sé”

Si es más desordenado, más entrópico el sistema

“Lo siento, pero no sé”

30/90

33%

Primera ley de la termodinámica

Pregunta realizada: ¿Qué indica la primera ley de la termodinámica?

“La cantidad de energía permanece constante cuando algo se transforma”

“No se pierde ni se crea la energía, ya que se transforma”

“La energía se transforma, no se crea no se destruye”

La entropía del universo aumenta en un proceso espontáneo.

“La energía no se crea ni se destruye, solo se transforma”

88/90

98%

“La energía se transforma”

“No se puede ganar ni perder energía”

“La entropía es desorden y el calor se transfiere de un cuerpo a otro “

“Esta ley dice que la termodinámica estudia la energía”

“No lo sé”

51/90

57%

Segunda ley de la termodinámica

Pregunta realizada: ¿Qué indica la segunda ley de la termodinámica?

“En procesos irreversibles aumenta la entropía del universo”

“La entropía del universo está en constante aumento”

“En procesos espontáneos aumenta la entropía del sistema”

“En los procesos que ocurren de forma espontánea hay aumento de la entropía del universo”

“El calor que un cuerpo caliente transfiere a uno mas frio. “

72/90

80%

“El calor fluye de mayor a menor temperatura”

“No sé, me confunden las leyes”

“La energía es siempre la misma“

“No se puede ganar energía”

“Algo caliente cede calor a algo más frio“

51/90

57%

Tercera ley de la termodinámica

Pregunta realizada: ¿Qué indica la tercera ley de la termodinámica?

“Alcanzar el cero absoluto, escala kelvin”

“La entropía es cero en un sólido perfecto”

“Tiene que ver con la temperatura mínima que alcanza un cuerpo”

“Menor temperatura de un cuerpo “

“Un cuerpo que cede calor a otro mas frio”

“Escala del cero absoluto”

60/90

67%

“La cantidad de energía permanece constante cuando algo se transforma”

“Ley cero de temperatura”

“Un cuerpo alcanza un valor mínimo de temperatura”

“La energía es la energía libre de Gibbs”

“La entropía siempre aumenta”

45/90

50%

El calor corresponde a una transferencia de energía que ocurre al estar en contacto cuerpos con distinta temperatura o un mismo cuerpo que se encuentra a distintas temperaturas. La definición del concepto calor también representó dificultad para el estudiantado. En los Grupos 1 y 2, un total de 55 estudiantes (61%) y 45 estudiantes (50%), respectivamente, lograron definir correctamente este concepto. En su mayoría, quienes no lo definieron correctamente lo consideraron como sinónimo de energía. En particular, la tendencia a confundir el concepto calor ha sido bien documentada. Van Roon estudió la comprensión de los estudiantes de este concepto en un curso de química de nivel introductorio, notando que la comprensión errónea del concepto de calor se atribuye principalmente a que es un concepto utilizado ampliamente en la vida cotidiana y difiere de la definición termoquímica. (Van Roon et al., 1994) Esto se puede apreciar en algunas definiciones entregadas por los estudiantes, donde indican que corresponde a “lo que produce sensación de calor” o lo consideran como sinónimo de “temperatura”, significados que podrían estar relacionados a la vida cotidiana. (Loverude et al., 2002).

En la película explican la entropía como una medida de la degradación de la energía útil en calor, es decir, corresponde a la energía que no es aprovechada por un sistema y no puede ser recuperada. Este concepto se relaciona directamente con la segunda ley de la termodinámica, que establece que en un proceso irreversible la entropía del universo tiende a incrementarse. En el recurso audiovisual mencionan ejemplos de la vida cotidiana de procesos irreversibles que se caracterizan por presentar un aumento en la entropía, como el que un vaso se quiebre al caer al piso, el que un aparato deje de funcionar si no es utilizado. Además, según el protagonista, la segunda ley de la termodinámica “Explica por qué tu pareja acaba aburriéndose de ti y buscándose a otro… Explica prácticamente todo lo que hacemos mal, porque se puede aplicar a todos los sistemas”. En el Grupo 1 un total de 50 estudiantes (56%) relacionaron la entropía correctamente. En el Grupo 2 un total de 30 estudiantes (33%) hizo esta relación. Para la totalidad de los estudiantes que no definieron correctamente la entropía, en ambos grupos la relacionaron con el grado de desorden espacial que tiene el sistema. Esto se puede atribuir a que es una forma común y errónea de enseñar este concepto en los distintos niveles de enseñanza. Además, como en algunos casos es una aseveración verdadera, refuerza los conceptos previos que los estudiantes tienen. (Rosell et al., 1984) En relación con la definición de la segunda ley de la termodinámica, muchos estudiantes establecieron que en un proceso irreversible aumenta la entropía del sistema o que la entropía del sistema aumenta, independiente a las circunstancias. Esta interpretación de la segunda ley de la termodinámica está de acuerdo con investigaciones previas, donde los estudiantes también tenían estas confusiones con la definición de la segunda ley, asociada a la definición incorrecta de entropía y a la necesidad del estudiante de plantear similitudes para interpretar conceptos abstractos, tal como la relación de la entropía con el “desorden”. (Bain et al., 2014).

La tercera ley de la termodinámica se relaciona con la entropía e indica que la entropía será cero en un cristal perfecto que se encuentra a una temperatura de 0K. En la clase expositiva esto se enseña indicando la definición. En la película la explican diciendo que, para eliminar la entropía, se debería detener el movimiento de las partículas, fijándolas en una estructura inalterable. Para ello, se debe alcanzar una temperatura 0K, sin embargo, esto no es posible porque para enfriar el cuerpo es necesario utilizar energía, lo que generaría que el cuerpo se caliente y, en consecuencia, no alcance dicha temperatura. En “Las leyes de la termodinámica” lo relacionan con el ser incapaces de alcanzar el absoluto enfriamiento, ligado a la pasión o al amor. De acuerdo con la respuesta entregada por los estudiantes de ambos grupos, un total de 60 estudiantes del Grupo 1 (67%) pudieron definir de manera acertada esta ley, mientras que del Grupo 2 un total de 45 estudiantes (50%) la definió correctamente. En el Grupo 1 y en el Grupo 2, un total de 25 estudiantes, (28%) y 40 estudiantes (44%), respectivamente, no expresaron correctamente la tercera ley, relacionado a que asocian la entropía con el desorden espacial, esto se visualiza en algunas respuestas textuales: “el estado sólido presenta mayor orden y, por lo tanto, es menos entrópico”. En este caso, la comprensión errónea del concepto entropía lleva a que el estudiante tenga dificultades para entender la tercera ley de la termodinámica.

En la totalidad de los conceptos evaluados hay una diferencia notable entre las respuestas elaboradas por el Grupo 1 y el Grupo 2. El Grupo 1 una mayor cantidad de estudiantes pudieron definir correctamente la totalidad de los conceptos evaluados, lo cual se asocia directamente al uso del cine como estrategia didáctica en la enseñanza de conceptos científicos. Se ha reportado previamente que el uso del cine con fines educativos facilita el aprendizaje de conceptos científicos, además de generar una motivación mayor por aprender (Efthimiou y Llewellyn 2003). El aprendizaje, utilizando el cine como herramienta, permite establecer una relación entre los conceptos científicos con situaciones cotidianas, lo cual le otorga una mayor profundidad al aprendizaje. En efecto, la resolución de evaluaciones, como pruebas escritas, que implican conocimientos enseñados utilizando material audiovisual, suelen tener respuestas más acertadas que aquellas en que los conceptos son enseñados utilizando otros recursos. (Silva, 2016) En particular, “Las leyes de la termodinámica” se enfoca en relacionar los conceptos fundamentales de la termodinámica con situaciones cotidianas, ligadas principalmente a las relaciones de pareja y su eventual término. Además, al ser una mezcla entre comedia romántica y documental, la definición de los conceptos realizada por expertos en el tema genera una mayor credibilidad del público.

Posteriormente, se complementó la clase del Grupo 1 con una clase expositiva participativa utilizando apoyo visual, tal como se efectuó en el Grupo 2. De igual forma, al Grupo 2 se le impartió la clase con apoyo de la película y el cuestionario. En ambos cursos se aplicó una evaluación mediante una prueba escrita al finalizar la unidad “termodinámica”, la cual involucraba los objetivos de aprendizaje evaluados en semestres anteriores y buscaba la comprensión de estos conceptos y su aplicación. Se realizó una comparación del promedio de las calificaciones obtenidas por los Grupos 1 y 2 con las calificaciones de cursos de semestres anteriores de la misma carrera. Los resultados mostraron una mejoría en los resultados académicos de los alumnos respecto al curso del semestre anterior (162 estudiantes), ya que la tasa de aprobados ascendió del 55% al 75%, y la nota media aumentó de 3,90 a 4,82 (datos obtenidos del examen final). Este resultado es particularmente alentador, puesto que daría cuenta de la mayor comprensión de los conceptos al utilizar la película las leyes de la termodinámica como herramienta didáctica.

Para conocer la opinión de los estudiantes respecto a esta metodología de enseñanza se efectuó una encuesta anónima, la cual se hizo al final de la asignatura, permitió conocer la opinión de los estudiantes sobre la utilidad y deficiencias de esta metodología de enseñanza. En la que el puntaje 1 se asocia a “en absoluto desacuerdo” y 5 se asocia a “totalmente de acuerdo”. Las respuestas positivas sobre la metodología se enmarcaron en un intervalo igual o superior a 4 (de acuerdo). Los aspectos para evaluar fueron los siguientes:

En la evaluación de estos ítems, la totalidad de los estudiantes de ambos cursos indicaron una respuesta positiva, es decir, con puntuación igual o mayor a 4. El ítem de opinión fue especialmente significativo, ya que refleja lo que realmente piensan los estudiantes sobre la aplicación de esta herramienta didáctica. En general, la experiencia y opinión de los alumnos es positiva. De hecho, por iniciativa propia sugirieron la utilización de nuevas películas y series en los distintos contenidos del curso. Ciertamente, la aplicación de esta estrategia ha incluido mejoras en el aprendizaje de la mayoría de los estudiantes de ambos cursos.

Es importante agregar algunos comentarios personales de los alumnos, que en general es de apoyo a esta metodología:

“me pareció bastante útil para entender contenidos de física y química que me parecen difíciles de entender”

“Me ayudó mucho, ya que se entienden más los contenidos”

“Es bastante interesante, me ayudó porque entiendes la química desde una mirada más cotidiana”

fue entretenida la clase”

“Ayuda porque uno asimila mejor los conceptos y de forma entretenida”

En definitiva, estos resultados expresan una mayor motivación por aprender estos conceptos fundamentales de la termodinámica al realizar la clase utilizando como apoyo pedagógico fragmentos de la película “las leyes de la termodinámica”. Además, al poner el énfasis en la enseñanza conceptual de la termodinámica, hubo mejoras en el rendimiento académico de los estudiantes.

Conclusiones

La utilización de la película “las leyes de la termodinámica” como herramienta didáctica en el aprendizaje de los conceptos del contenido termodinámica, constituye una experiencia exitosa en los cursos de química general dirigidos a estudiantes de la carrera de ingeniería y fue evaluado de manera positiva por el estudiantado. Este método puede ser aplicado a otros cursos de química general, los que potencialmente incluyen educación secundaria y formación profesional.

Filmografía

Gil, M. (Director). 2018. Las leyes de la termodinámica (Película). Zeta Cinema y Atresmedia Cine; Televisión de Catalunya; Atresmedia; ICAA; ICEC.

Ficha técnica y artística

Título de la Película: Las leyes de la termodinámica

Género: híbrido de comedia romántica y documental científico País: España

Duración: 100 minutos

Personajes principales: Manel, Elena, Pablo, Eva, Raquel, Lorenzo, Amat Música: Fernando Velázquez

Director de fotografía: Sergi Vilanova Productor ejecutivo: Rafael López Manzanara Guion: Mateo Gil

Producción: Francisco Ramos, Mikel Lejarza, Mercedes Gamero Dirección: Mateo Gil

Año: 2018

Resumen: Manel es un prometedor estudiante de doctorado en física, algo obsesivo y neurótico, que termina una relación amorosa fugaz con la modelo y potencial actriz Elena. El joven busca demostrar que el término de su relación con Elena no ha sido su responsabilidad, sino que estaba determinado desde el principio por las leyes de la física, principalmente las leyes de la termodinámica.

Referencias

Bain, K., Moon, A., Mack, M. R., & Towns, M. H. (2014). A review of research on the teaching and learning of thermodynamics at the university level. Chemistry Education Research and Practice, 15(3), 320–335. https://doi.org/10.1039/c4rp00011k

de la Torre, S., Oliver, C., Violant, V., Tejada, J., Rajadell, N., & Girona, M. (2004). El cine como estrategia didáctica innovadora. Metodología de estudio de casos y perfil de estrategias docentes. Contextos Educativos. Revista de Educación, 67, 65–86. https://doi.org/10.18172/con.529

Duran, M., & Aponte, E. (2013). La termodinámica en los estudiantes de tecnología: una experiencia de aprendizaje cooperativo. Enseñanza de Las Ciencias. Revista de Investigación y Experiencias Didácticas, 31(1), 45–59. http://doi.org/10.5565/rev/ec/v31n1.614

Efthimiou, C. J. Llewellyn, R. A. (2006). Avatars of Hollywood in Physical Science.

The Physics Teacher, 44, 28–33.

Gutiérrez, M. E.; Camargo, J.; Guerrero, A. M. (2004). Alfabetizacion visual, lenguaje visual e imagen. Cuarto Congreso Nacional y Tercero Internacional: “Retos y

Expectativas de La Universidad”, Coahila, México.

Loverude, M. E., Kautz, C. H., & Heron, P. R. L. (2002). Student understanding of the first law of thermodynamics: Relating work to the adiabatic compression of an ideal gas. American Journal of Physics, 70(2), 137–148. https://doi.org/10.1119/1.1417532

Quirantes, A. (2011). Física de Película: una herramienta docente para la enseñanza de Física universitaria usando fragmentos de películas. Eureka. Enseñ. Divul. Cien., 8(3), 334–340.

Rosell, C., Valero, S., & Llopis, S. (1984). Interpretación errónea del concepto de entropía. Revista de Investigación y Experiencias Didácticas, 10, 198–201.

Silva, J. G. (2016). Cine de ciencia ficción y enseñanza de las ciencias. Dos escuelas. Revista Eureka Sobre Enseñanza y Divulgación de Las Ciencias, 13(1), 137–148. http://hdl.handle.net/10498/10498/18019

Solbes, J., & Traver, M. (2001). Resultados obtenidos introduciendo historia de la ciencia en las clases de física y química: mejora de la imagen de la ciencia y desarrollo de actitudes positivas. Enseñanza de Las Ciencias. Revista de Investigación y Experiencias Didácticas, 19(1), 151–162. https://doi.org/10.5565/rev/ensciencias.4020

Sözbilir, M. (2004). What Makes Physical Cemistry Difficult? Perceptions of Turkish Chemistry Undergraduates and Lecturers. Journal of Chemical Education, 81(4), 573–578. https://doi.org/10.1021/ed081p573

Tatar, E., & Oktay, M. (2011). The effectiveness of problem-based learning on teaching the first law of thermodynamics. Research in Science and Technological Education, 29(3), 315–332. https://doi.org/10.1080/02635143.2011.599318

Van Roon, H. F., Van Sprang, H. F., & Verdonk, A. H. (1994). ‘Work’ and ‘Heat’: on a road towards thermodynamics. International Journal of Science Education, 16(2), 131–144. https://doi.org/10.1080/0950069940160203



Recepción: 12/10/2022. Aceptación: 17/01/2023


Cómo citar:

Reyes García, J. L. (2023, octubre-diciembre). “Las leyes de la termodinámica” como herramienta didáctica para la enseñanza conceptual de la termodinámica en un curso de química general Educación Química, 34(4). https://doi.org/10.22201/fq.18708404e.2023.4.83609


[a] Profesor asistente, Facultad de química y de farmacia, Pontificia Universidad Católica de Chile.